中国税务 2011年 第7期
业务指南
2011年注册会计师考试辅导
——《会计》
上一篇 下一篇一、教材主要变化内容
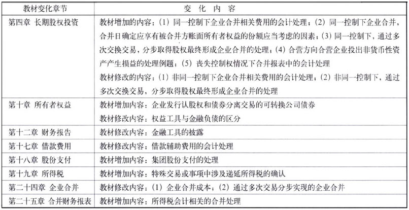
2011年教材共26章,其中8章内容有变化,变化章节及内容总括如下:

二、教材变化内容难点解读
(一)企业因处置部分股权投资或其他原因丧失了对原有子公司控制权的会计处理
企业因处置部分股权投资或其他原因丧失了对原有子公司控制权的,应当区分个别财务报表和合并财务报表进行相关会计处理: